Гід з інтеграції Checkout¶
Сподіваємося, у вас вже є загальне розуміння роботи системи та навіщо вам потрібно використовувати Checkout. Тепер розберемося з Checkout API та особливостями взаємодії з ним, а також коротко ознайомимося з можливими способами інтеграції Checkout на сайті, у додатку, веб-магазині або сервісах типу Smart TV.
Checkout взаємодіє з акаунтами в рамках усієї екосистеми Payplace.
Екосистема Payplace¶
Сторінка оплати (Checkout) інтегрується з REST API Payplace на рівні сервера і потім вимагає додаткової інтеграції за клієнта. API обмінюються повідомленнями із продуктами Payplace та взаємодіють між собою за допомогою декількох об'єктів з даними.

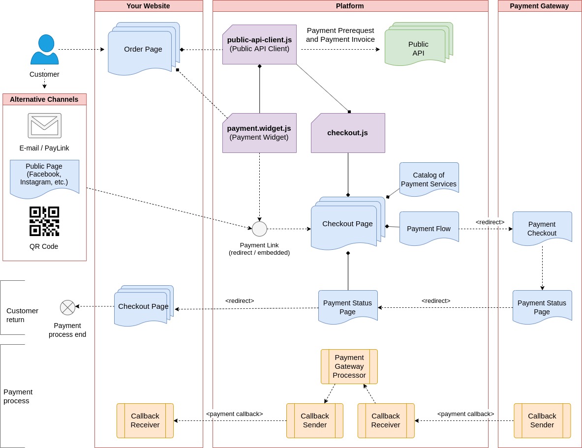
Схема взаємодії¶

Суб'єкти взаємодії¶
Платіжний віджет¶
Платіжний віджет вбудовується на сторінку оплати та дозволяє легко ініціювати платіж. Віджет взаємодіє з Public API для отримання списку доступних платіжних методів, створення інвойсу платежу, а потім отримання статусу.
Checkout¶
Payplace Checkout — готовий фронтенд-додаток, який використовує Public API для візуалізації доступних платіжних сервісів та створення інвойсу. Після, залежно від заданого процесу оплати, відбувається перенаправлення клієнта на кінцевий платіжний шлюз. І нарешті, Checkout перенаправляє клієнта після оплати на сторінку зі статусом платежу, а потім назад, на сайт продавця.
Public API (публічний API)¶
Public API відповідає за надання платіжних сервісів, платіжних методів, доступних для облікових записів користувачів (продавців послуг), за створення інвойсів та отримання загальної інформації про статус платежу.
Private API (приватний API)¶
Private API надає повну функціональність для управління інвойсами, отримання повної інформації про платіж, за необхідності - скасування або повернення коштів платежу.
Callbacks¶
Callbacks відповідають за доставку миттєвих повідомлень при зміні статусу платежу чи виплати. Повідомлення може бути також використане на сервері продавця для запуску подальшої бізнес-логіки обробки оплаченого замовлення.
На сайті/в додатку продавця¶
На стороні продавця на етапі оплати замовлення створюється інвойс платежу. Це може відбуватися у платіжному віджеті або за допомогою простого перенаправлення (посилання на оплату) на Checkout з необхідними параметрами платежу для оплати замовлення.
В CMS продавца¶
Тут відбувається управління замовленням, ініціація платежу та обробка повідомлень про зміну статусу платежу.
Як це працює¶
Технічно, Checkout - супровідна послуга для Payplace Commerce, який використовує платіжний шлюз Payplace і може визначатися як Платежный провайдер. З допомогою API-інтеграції створюється інвойс платежу, після чого використовується Checkout, щоб користувач міг здійснити платіж за даними інвойсу.
Повний платіжний процес задіє три сервіси Payplace:
- Checkout API — для відображення інвойсу платежу клієнту.
- Public API — для інтеграції створення інвойсу.
- Private API — для обробки платежу або повернення вже створеного платежу.
Детальніше¶
Детальніше про методи інтеграції: з допомогою платіжного віджету та посилання на оплату.